更好的糖链分析表征解决方案
Better  Solutions  For  Glycoanalysis

<行业新闻>Haematologica | CD22靶向糖工程NK细胞首登临床!——为肿瘤免疫治疗打开新思路

来源于微信公众号@Glyco-lmmunology


今天给大家介绍天津市第一中心医院赵明峰等人最近发表在Haematologica上的文章,该研究通过糖工程手段,在脐带血来源的NK细胞表面引入CD22配体,制备了能特异识别并杀伤CD22阳性白血病和淋巴瘤细胞的MsNK细胞。研究团队首次在人体中验证了MsNK细胞用于治疗B-ALL的可行性与安全性。虽然体内持续性有限,但该策略为B-ALL等B细胞恶性肿瘤提供了一种新的免疫治疗思路。


e33772b3a5335fe75b1983364aa7edd2.png


全文速览:

自然杀伤细胞(NK细胞)治疗已经在临床试验中证明了安全性和有效性,显示出作为“现成型”治疗产品的潜力,应用范围广泛。与T细胞不同,NK细胞的激活不依赖抗原呈递,可以直接识别并杀伤多种癌细胞。通过结合靶细胞上的配体,NK细胞能够快速区分正常细胞和癌细胞,并启动细胞毒性反应。更重要的是,NK细胞治疗通常不会产生严重毒副作用,异体NK细胞也不会导致移植物抗宿主病(GVHD)。

CD22是一种高表达于多种B细胞恶性肿瘤的抑制性受体。以CD22为靶点的疗法(如CAR-T细胞和抗体偶联药物)在治疗B细胞淋巴瘤和白血病中已经取得显著疗效。

本研究中,研究人员通过糖工程手段,在脐带血来源的NK细胞表面引入CD22配体,成功制备了带有CD22配体的“MsNK”细胞。这些MsNK细胞能够选择性地杀伤CD22阳性的B细胞淋巴瘤和白血病细胞。在I期临床试验中,两名B-ALL患者接受了MsNK细胞输注,未出现严重毒副作用,其中一名患者达到了部分缓解。


全文详解:


研究背景&难点:


自然杀伤细胞(NK细胞)是免疫系统中重要的“先天战士”,与T细胞不同,它们无需抗原呈递就能直接识别并清除癌细胞。近年来,NK细胞疗法在临床试验中展现出安全性与潜在疗效,成为继CAR-T之后备受关注的“现成型”细胞治疗手段。更重要的是,异体NK细胞不会引发严重的移植物抗宿主病(GVHD),因此更具应用前景。

与此同时,B细胞急性淋巴细胞白血病(B-ALL)和B细胞淋巴瘤的治疗仍存在难题。虽然CD19 CAR-T和CD22 CAR-T等免疫疗法取得了成功,但复发和耐药问题仍困扰着患者。CD22作为B细胞恶性肿瘤中高度表达的受体,已成为一个重要的靶点。


研究亮点:

糖工程赋能NK细胞


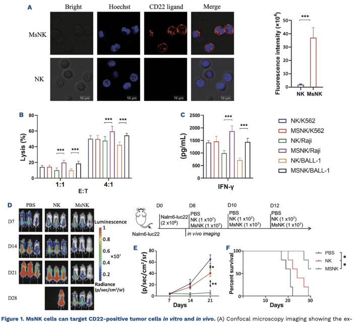
研究团队利用代谢工程,将一种改造的唾液酸衍生物 MPB-sia1 引入脐带血来源的NK细胞,使其表面修饰上CD22配体,从而获得了“MsNK”细胞。结果显示,超过99%的NK细胞被成功修饰,且保持正常表型。


显著增强的靶向杀伤能力


6391c1194bf420947e9812c35e496fda.png



在体外实验中,MsNK细胞对CD22阳性的Raji和BALL-1细胞展现出远强于普通NK细胞的杀伤活性,同时释放更高水平的IFN-γ。

在动物模型中,MsNK细胞明显延缓了CD22+白血病细胞的生长,并延长了小鼠生存期。


首个临床试验探索

临床试验在天津市第一中心医院伦理委员会批准后启动,并注册于中国临床试验注册中心(ChiCTR2000041024)。两名接受过多线治疗且病情进展的高危B-ALL患者入组。


b8165d7ac009c1959d8f20164de8cf3a.png



治疗方案:两位患者在接受氟达拉滨和环磷酰胺淋巴清除性化疗3天后,隔日输注3次MsNK细胞,每次剂量为3×10⁷/kg。

安全性:两位患者仅表现为1级细胞因子释放综合征(CRS),即轻微短暂发热,无需药物干预即可缓解。未观察到神经毒性、噬血细胞综合征或GVHD。部分血液学毒性主要归因于化疗。

疗效:患者1在两周后骨髓肿瘤细胞比例下降,达到部分缓解。但1个月后病情进展,随后接受抗CD19 CAR-T治疗并获得完全缓解。患者2入组时肿瘤负荷高,治疗后未见明显缓解。

细胞体内动态:MsNK细胞在输注后第6天在患者体内占比达到约20%,随后迅速下降。STR检测表明异体NK细胞在患者体内迅速消失,可能是由于患者自身免疫系统的排斥所致。


a34b10e4ddfd9c784b66ce84c74bea1c.png


总结&展望:

这项研究首次在人类中验证了糖工程改造的NK细胞用于治疗B-ALL的可行性与安全性。MsNK细胞通过在表面引入CD22配体,成功突破了NK细胞天然靶向不足的限制,展现出更强的杀伤活性和较低的毒副作用。

不过,研究也揭示了挑战:MsNK细胞在体内半衰期较短,导致疗效持续性有限;临床疗效目前仍不及CAR-T疗法。总体而言,这项研究为B-ALL等B细胞恶性肿瘤的治疗提供了全新思路。糖工程不仅让NK细胞“长出新眼睛”,更为未来多模态免疫治疗奠定了基础。


参考文献&原文链接:

CD22-targeted glyco-engineered natural killer cells offer a further treatment option for B-cell acute lymphoblastic leukemia

https://haematologica.org/article/view/haematol.2023.284241



京堂生物科技(上海)有限公司
JingTangBio(Shanghai) Co., Ltd.

热线电话: 400 100 6462
电子邮箱: support@jingtangbio.com